Amplification Audiophile et DIY
Schémas
Un réglage de volume passif intégré, possible grâce au niveau de sortie élevé des sources modernes, et une structure d'amplificateur au gain suffisant limitée aux étages essentiels, garantissent la transparence du système. Rendement des haut-parleurs et facteur d'amortissement pour l'enceinte seront les critères de choix.
article de la nouvelle revue du son (.pdf de 900 ko)
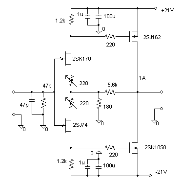
Un différentiel d'entrée à fets élimine tout condensateur de liaison. L'amplificateur en tension emploie de larges puces sous boîtier métallique pour maîtriser la distorsion thermique. Un générateur de courant (1mA) polarise l'ensemble et protège le signal des perturbations de l'alimentation. Le push pull est piloté sans driver, uniquement nécessaire en HF ou commutation rapide. La stabilité est naturellement obtenue par l'effet Miller du second étage. +/-17V en tension d'alimentation issue d'un transformateur 2x12Veff et filtrée en π quand le rendement des HP est haut. Courant de repos : 1A.
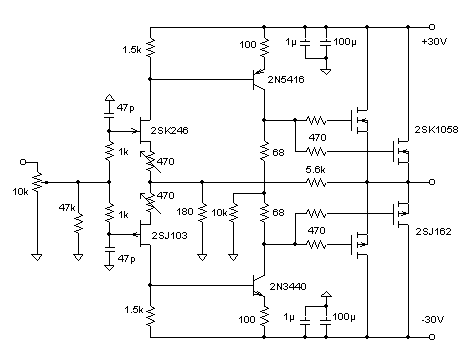
L'évolution est la symétrie totale grâce à un différentiel à contre réaction de courant, l'utilisation de fets permet une auto-polarisation (1mA). Le travail en opposition de phase du deuxième étage facilite la commande des mosfets à entrée capacitive. La tension d'alimentation maximale est de +/-50V. En classe A (I repos = 1,5A), les 68Ω passent à 150Ω, valeurs à affiner en fonction du Vgs mesuré sur le lot de Mosfets triés. Le push-pull est à doubler. Cette puissance peut être ajustée en jouant sur la tension des rails d'alimentation :
| Tension : | +/-21V | +/-25V | +/-30V | +/-34V | +/-42V |
| Puissance : | 16 W | 25 W | 40 W | 50 W | 80 W |
| Push en A : | 1x Hit. | 2x Hit. | 2x Mag. | 2x Mag. | ------- |
| Push en B : | 1x Hit. | 1x Hit. | 1x Hit. | 2x Hit. | 2x Hit. |
Fichier Proteus (Ares) clic droit, puis enregistrer la cible sous...
Le montage cascode avec zener permet une tension plus importante, jusqu'à 65V, et immunise des bruits d'alimentation. Les TO5 du second étage doivent être coiffés de dissipateurs. Irepos=400mA.
En mai 1986, la revue Elektor sous la plume de Thomas Scherer publiait un montage d'amplificateur à haute puissance, le Balaise . Voici une adaptation laissant de côté la possibilité de bridger pour 1kW sous 8Ω, mais développant une entrée directement symétrique (nécessite une source active à faible impédance). La polarisation est épurée mais le prinicipe du pôle dominant à la boucle fermée exploitant la capacité d'entrée des Mos est conservé.
Les transistors Hitachi de sortie passent du boîtier TO3 au TO3P. Les transistors d'entrée sont à haute tension et peuvent être pour un même typon : Hitachi 2SC2547 / 2SA1085 ; Toshiba 2SC2240 / 2SA970 ; Sanyo 2SC2362K et 2SA1016K. P1 et P2 sont une mise en série d'une résistance de 470Ω et d'un ajustable de 470Ω.
Fichier LTspice de simulation et fichier Proteus Ares (pour 182mm x 65mm sur équerre) sont à disposition par mail
Un seul transistor traite le signal: le ECW20N20, la contre réaction disparaît. Très proche d'un pur générateur de courant, l'impédance du HP qui servait de convertisseur U/I "s'efface" pour une force appliquée à la menbrane directement image du courant généré. Ce principe est adapté aux transducteurs "large bande" à faible Qts. Le gain est de 24 dB (x16). Ce schéma a une entrée référencée au "-" et non au "0". Du coup, le condensateur de liaison (2,2µ) se charge à la mise sous tension et la sortie haut-parleur doit être temporisée pour éviter le "ploc".
Au boîtier près, CR470 = J511 = 1N5314
Photo en "coffret dissipateur" Implantation zoomée (1/1 : 60x30mm)

Ces différents schémas passent le continu, si la source n'est pas totalement exempte d'offset, un condensateur de liaison (4,7µF à 10µF) doit être ajouté en entrée.